介绍:
2025 Telegram AI全自动翻译客服机器人源码视频搭建教程
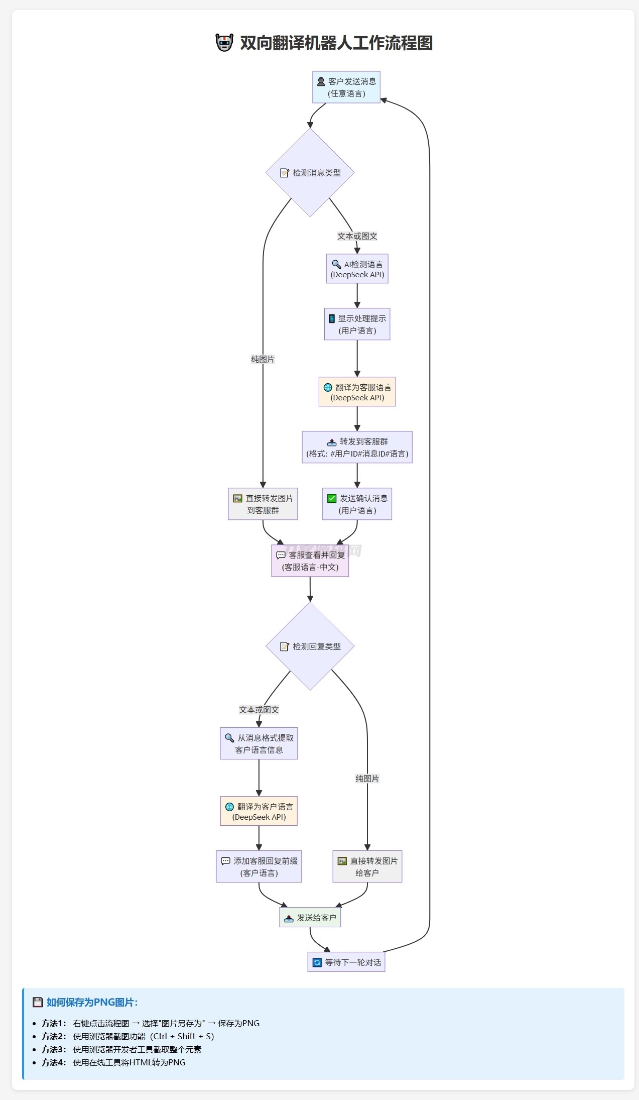
功能:
1.双向功能
2.将客户消息翻译为客服配置的指定语言,不管客户消息是哪个国家的语言,只要是Deepseek能识别的语言都可以。
3.将客户发送的消息翻译为符合客户国家口语习惯的语言
图片:
![图片[1]-2025 Telegram AI全自动翻译客服机器人源码视频搭建教程-吾爱乌托邦](https://www.aks7.com/wp-content/uploads/2025/08/93fba3b67812124fz.png)
![图片[2]-2025 Telegram AI全自动翻译客服机器人源码视频搭建教程-吾爱乌托邦](https://www.aks7.com/wp-content/uploads/2025/08/1a22d105602d34d.png)
![图片[3]-2025 Telegram AI全自动翻译客服机器人源码视频搭建教程-吾爱乌托邦](https://www.aks7.com/wp-content/uploads/2025/08/930bfb4564234ghs22.jpg)
© 版权声明
文章版权归作者所有,未经允许请勿转载。
THE END

2025 Telegram AI全自动翻译客服机器人源码视频搭建教程
1.双向功能
2.将客户消息翻译为客服配置的指定语言,不管客户消息是哪个国家的语言,只要是Deepseek能识别的语言都可以。
3.将客户发送的消息翻译为符合客户国家口语习惯的语言
![图片[1]-2025 Telegram AI全自动翻译客服机器人源码视频搭建教程-吾爱乌托邦](https://www.aks7.com/wp-content/uploads/2025/08/93fba3b67812124fz.png)
![图片[2]-2025 Telegram AI全自动翻译客服机器人源码视频搭建教程-吾爱乌托邦](https://www.aks7.com/wp-content/uploads/2025/08/1a22d105602d34d.png)
![图片[3]-2025 Telegram AI全自动翻译客服机器人源码视频搭建教程-吾爱乌托邦](https://www.aks7.com/wp-content/uploads/2025/08/930bfb4564234ghs22.jpg)
暂无评论内容